KoreanFoodie's Study
Unreal 에서 Actor 와 ActorComponent 의 개념 (vs. Unity 에서의 GameObject 와 비교) 본문
Unreal 에서 Actor 와 ActorComponent 의 개념 (vs. Unity 에서의 GameObject 와 비교)
GoldGiver 2022. 10. 20. 17:53
Actor 와 ActorComponent
유니티에서는 게임 오브젝트 아래에 게임 오브젝트를 넣는 식으로 Hierarchy 를 만들어낼 수 있다. 하지만 언리얼은 그런 식으로 동작하지 않는다.
유니티에서는 항공기가 있다고 했을 때, 프리팹에 각종 게임 오브젝트를 하위에 넣어 조합하는 방식으로 해당 오브젝트를 제작할 수 있다.
그런데 언리얼에서 Actor 는 Bucket 같은 개념으로, 다양한 액터 컴포넌트를 담고 있다. 즉, 언리얼은 Bucket 안에 다른 Bucket 을 넣는 방식으로 오브젝트를 생성하지 않는다.
액터 컴포넌트는 재사용가능한 기능을 정의하는 컴포넌트에 대한 베이스 클래스로 충돌, 메시, 월드 이동, 소리 재생, 빛과 명암 등의 다양한 기능을 지원한다. 언리얼에서는 트랜스폼을 가진 액터 컴포넌트를 씬 컴포넌트(Scene Component) 라고 하며, 렌더링 가능한 것은 (Primitive Component) 라고 한다.
컴포넌트는 액터 안에 서브 오브젝트로 생성되는 컴포넌트가 인스턴싱될 때, 특정 클래스의 각 액터 인스턴스는 자체적으로 컴포넌트의 고유 인스턴스를 갖는다.
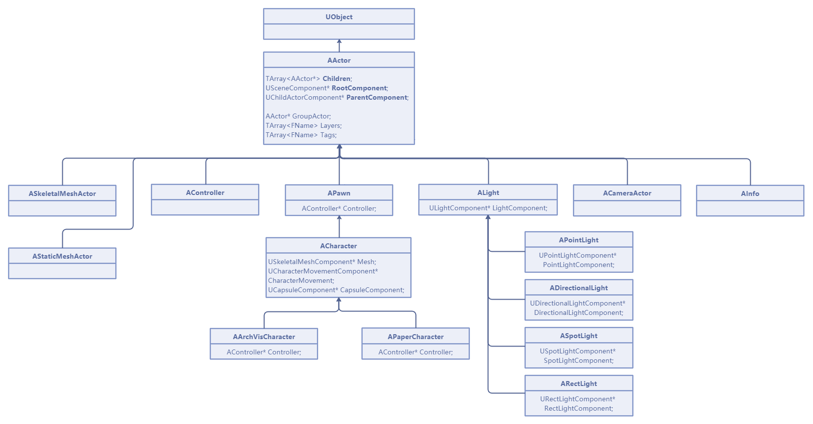
대략적인 상속 구조는 다음과 같다.

즉 액터 컴포넌트는 재사용 가능한 특정 기능에 가깝고, 액터는 이러한 기능들을 조합하여 동작 방식에 대한 규칙이 확립된 오브젝트라고 할 수 있다.
예를 들어, "Interaction 이 가능한 액터 구조" 를 설계한다고 가정하자. 해당 기능은 다음과 같이 3가지 방식으로 구현할 수 있다.
- 액터를 상속받은 InteractableActor 를 만들어 다른 액터들이 해당 액터를 상속받도록 한다.
- ICanInterace 인터페이스를 만들어 인터랙션을 원하는 액터들이 인터페이스를 구현하도록 한다.
- InteractableComponent 액터 컴포넌트를 만들어 해당 액터들이 액터 컴포넌트를 담도록 한다.
이 때, 확장성 측면에서 1 보다는 2나 3의 방식을 취하는 것이 낫다. 2를 선택할지 3을 선택할지는 요구조건에 따라 다를 것이다.
액터 컴포넌트는 매 Tick 마다 TickComponent 를 통해 업데이트된다. 액터 컴포넌트가 렌더링되려면 Render State 가 생성되어 있어야 하며, 물리 엔진을 통해 시뮬레이션 되도록 하려면 Physics State 가 생성되어 있어야 한다.
씬 컴포넌트는 씬에 배치하거나 붙일(Attach) 수 있다. 붙이려는 액터의 루트 컴포넌트가 SceneComponent 를 베이스로 해야만 붙일 수 있으며, 각 컴포넌트의 부모는 딱 하나뿐이다. 액터는 루트 컴포넌트와 그 트랜스폼에 의존한다.
Primitive Component 는 보통 콜리전 데이터로 사용되고 렌더링되는 지오메트리 유형을 생성하거나 담는 씬 컴포넌트 (Scene Component)이다. Primitive Component 를 상속받은 클래스로 Shape Component 가, Shape Component 를 상속받은 클래스로 BoxComponent 등이 있다.

위의 모식도는 액터를 상속받는 녀석들 중 일부를 보여준다!
참고 링크 :
'Game Dev > Unreal C++ : Study' 카테고리의 다른 글
| [언리얼] 언리얼의 Cast 동작 원리 (2) | 2023.01.13 |
|---|---|
| [언리얼] 위젯 리플렉터 - 언리얼 위젯 디버깅 (0) | 2022.11.16 |
| 언리얼 코딩 표준 간단 리뷰 (0) | 2022.10.14 |
| 언리얼 가비지 컬렉터(GC) 심화 정리 (0) | 2022.10.14 |
| 언리얼 엔진 개념 간단 정리 2부 (이득우님 블로그 리뷰) (0) | 2022.10.05 |