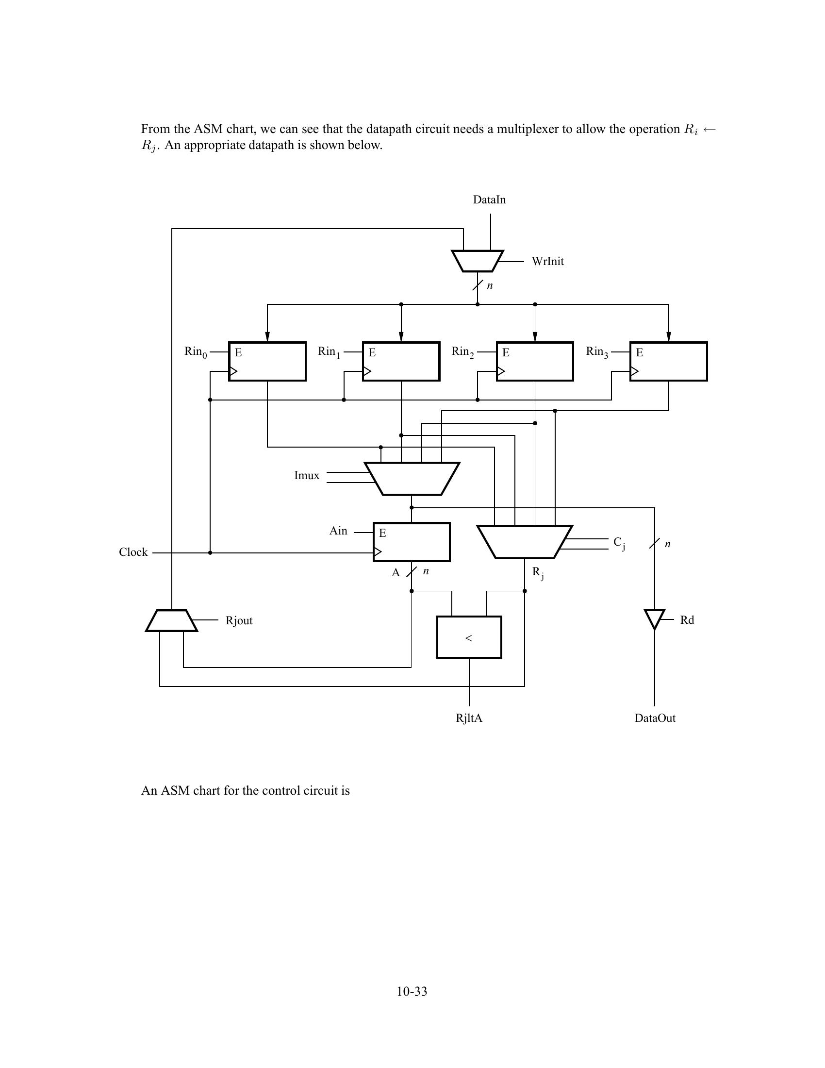
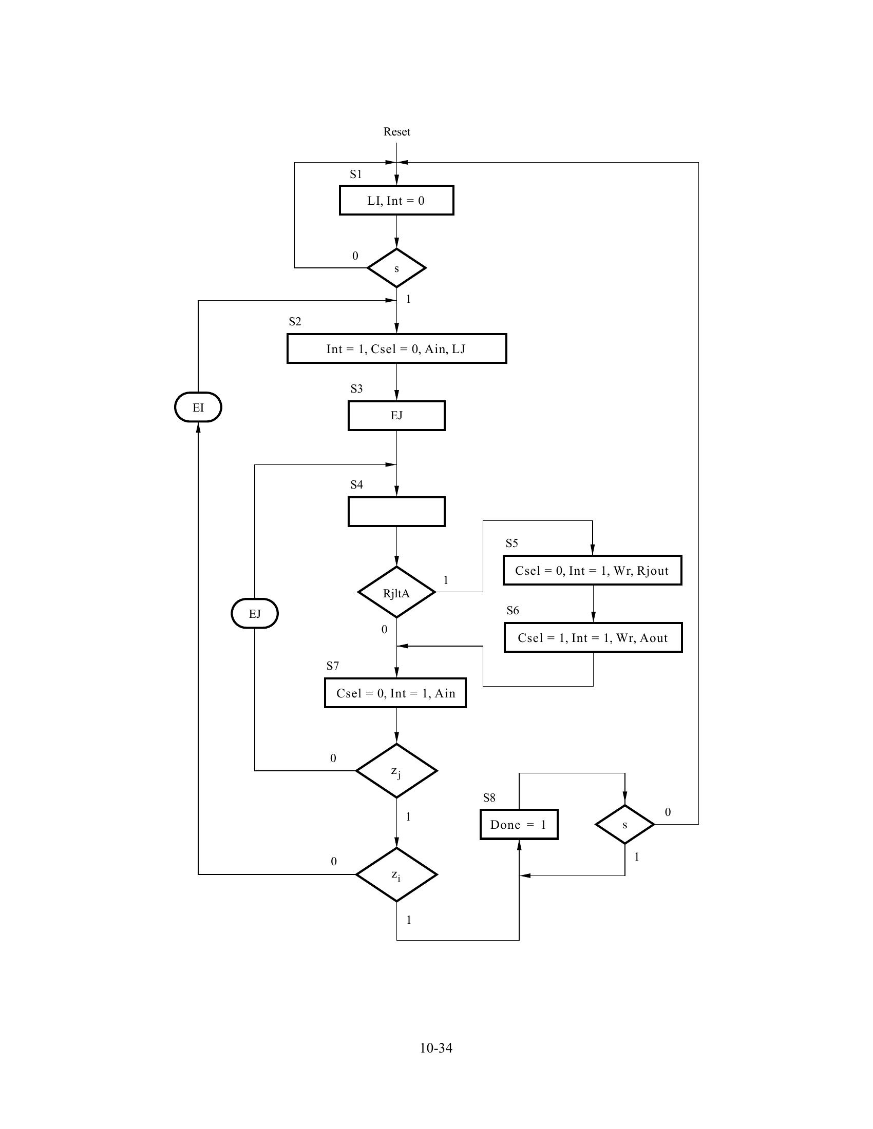
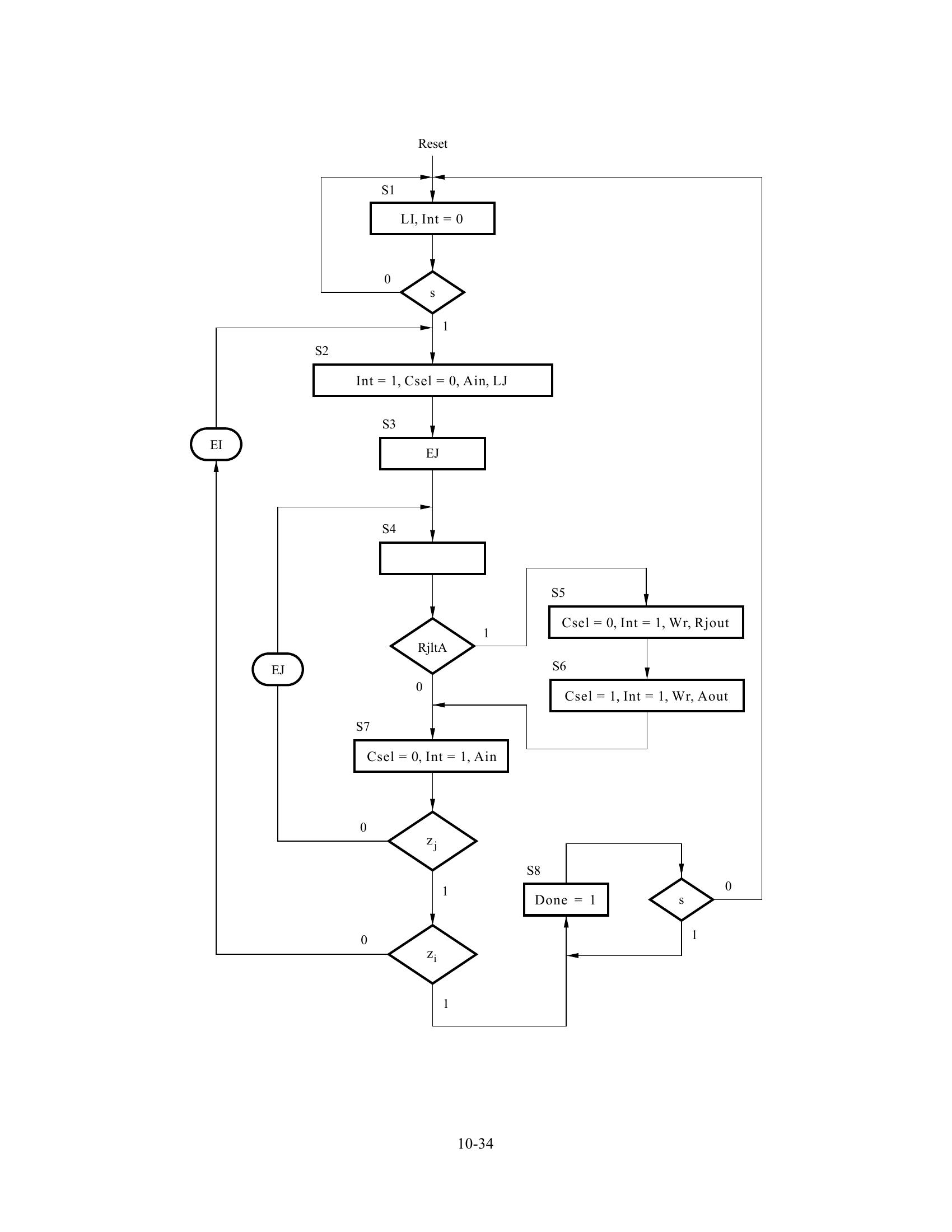
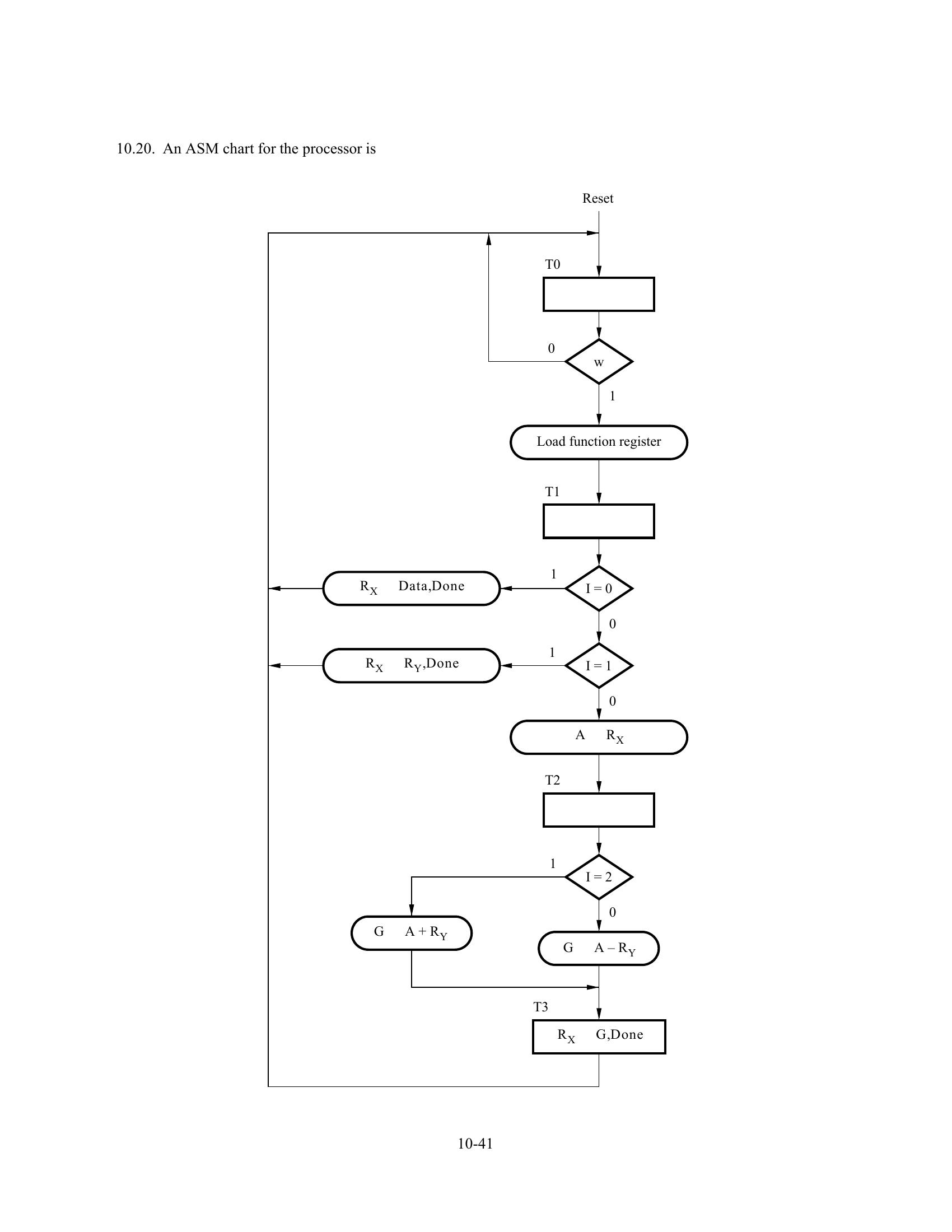
KoreanFoodie's Study
Solution manual to Fundamentals of digital logic with verilog design (Chapter 10) 본문
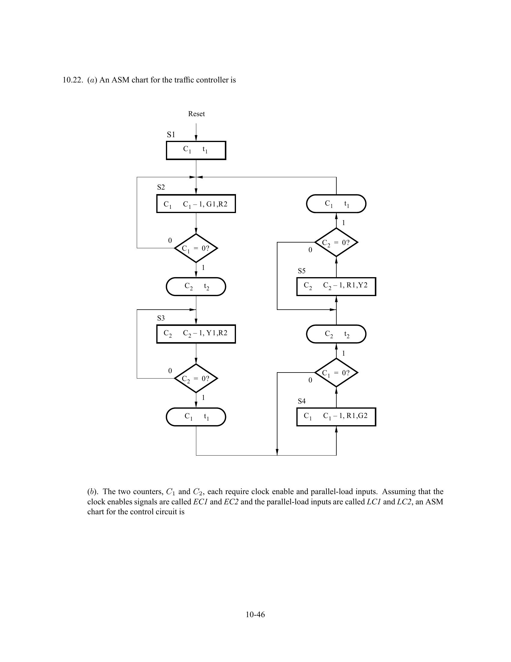
Solution Manuals/Digital logic with verilog design
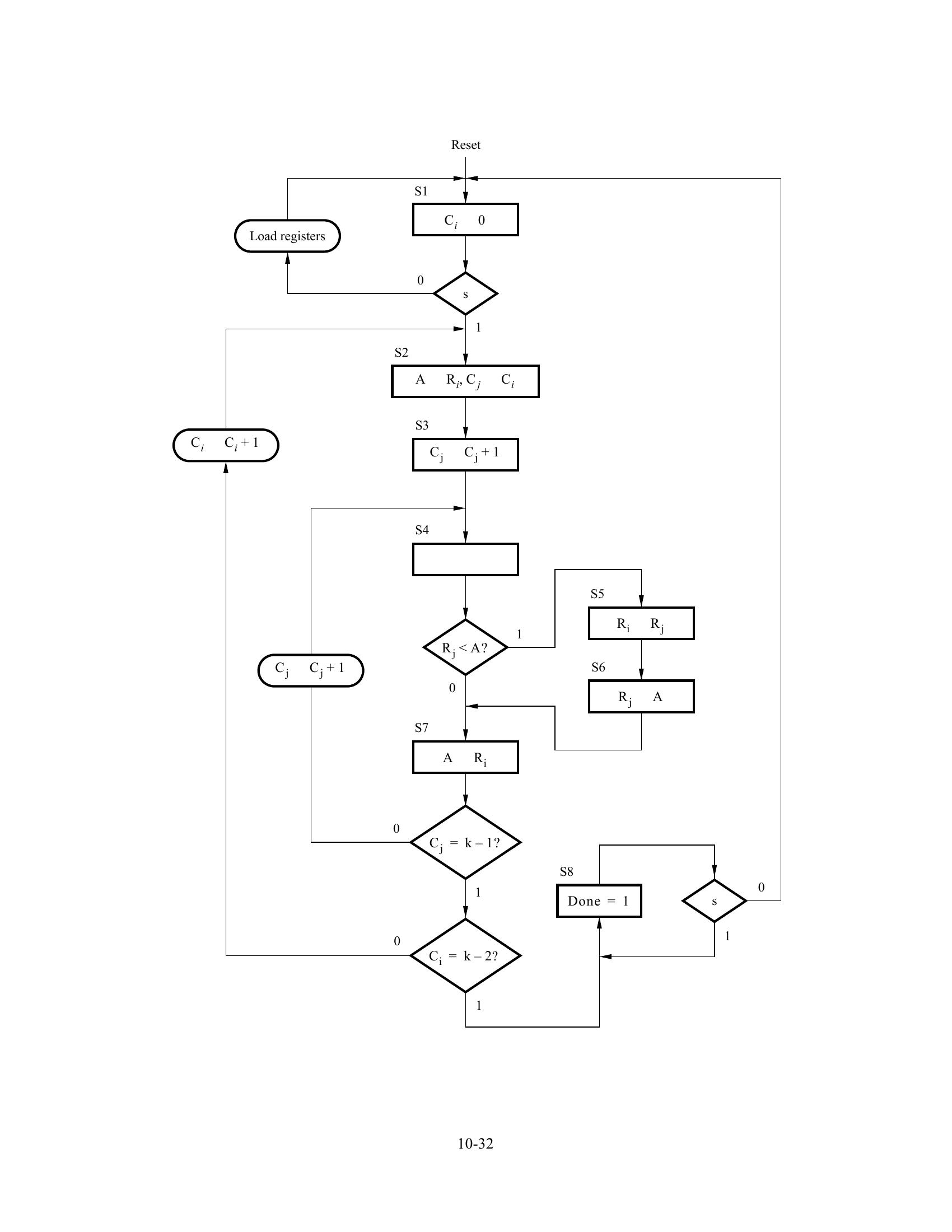
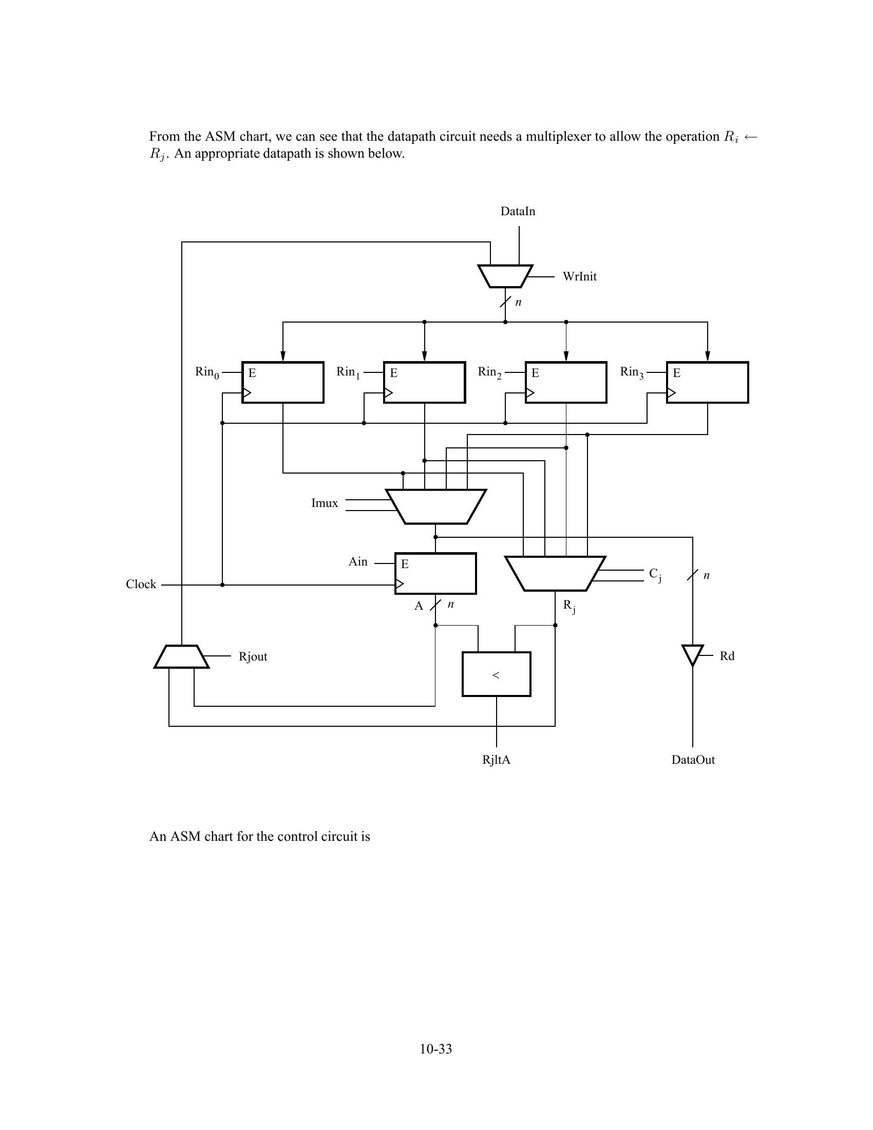
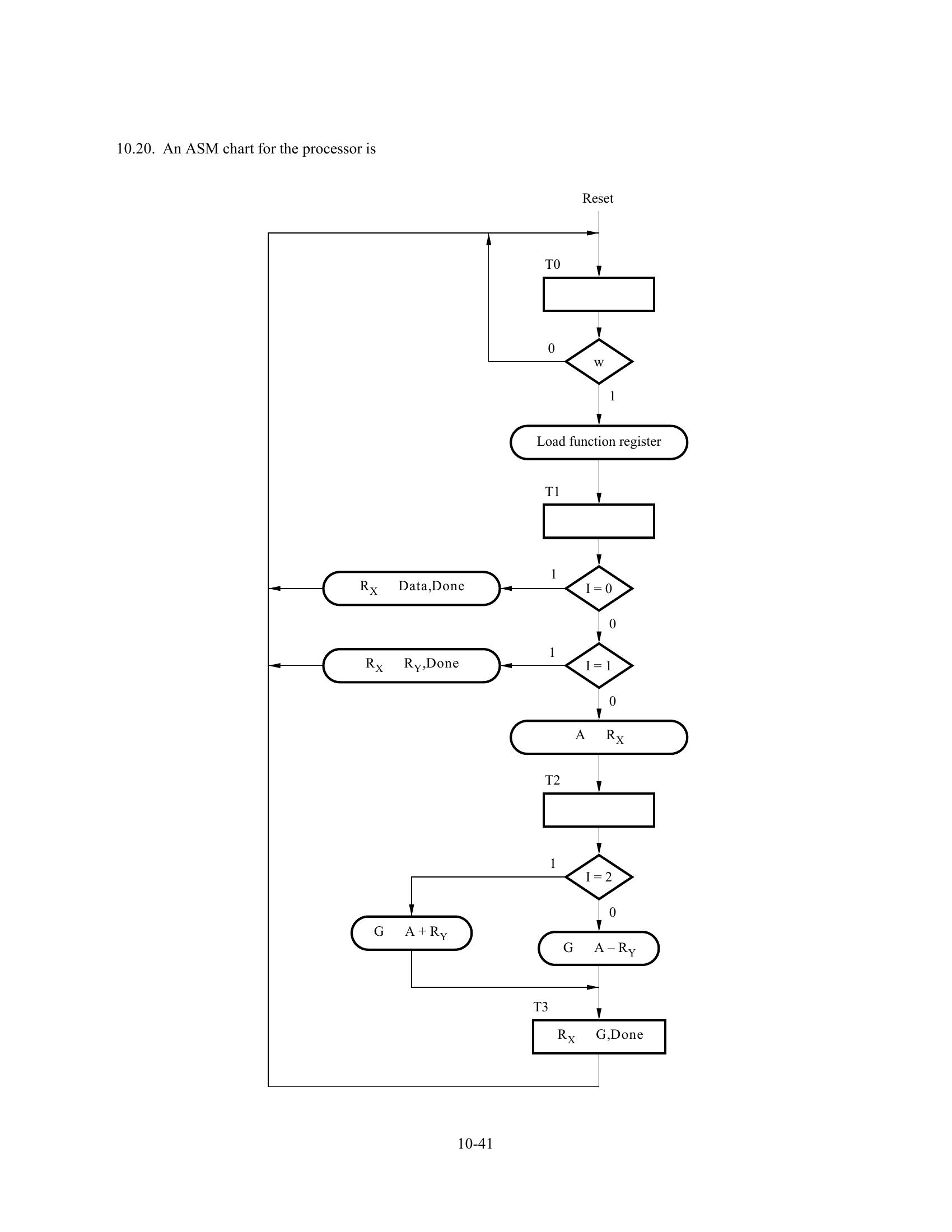
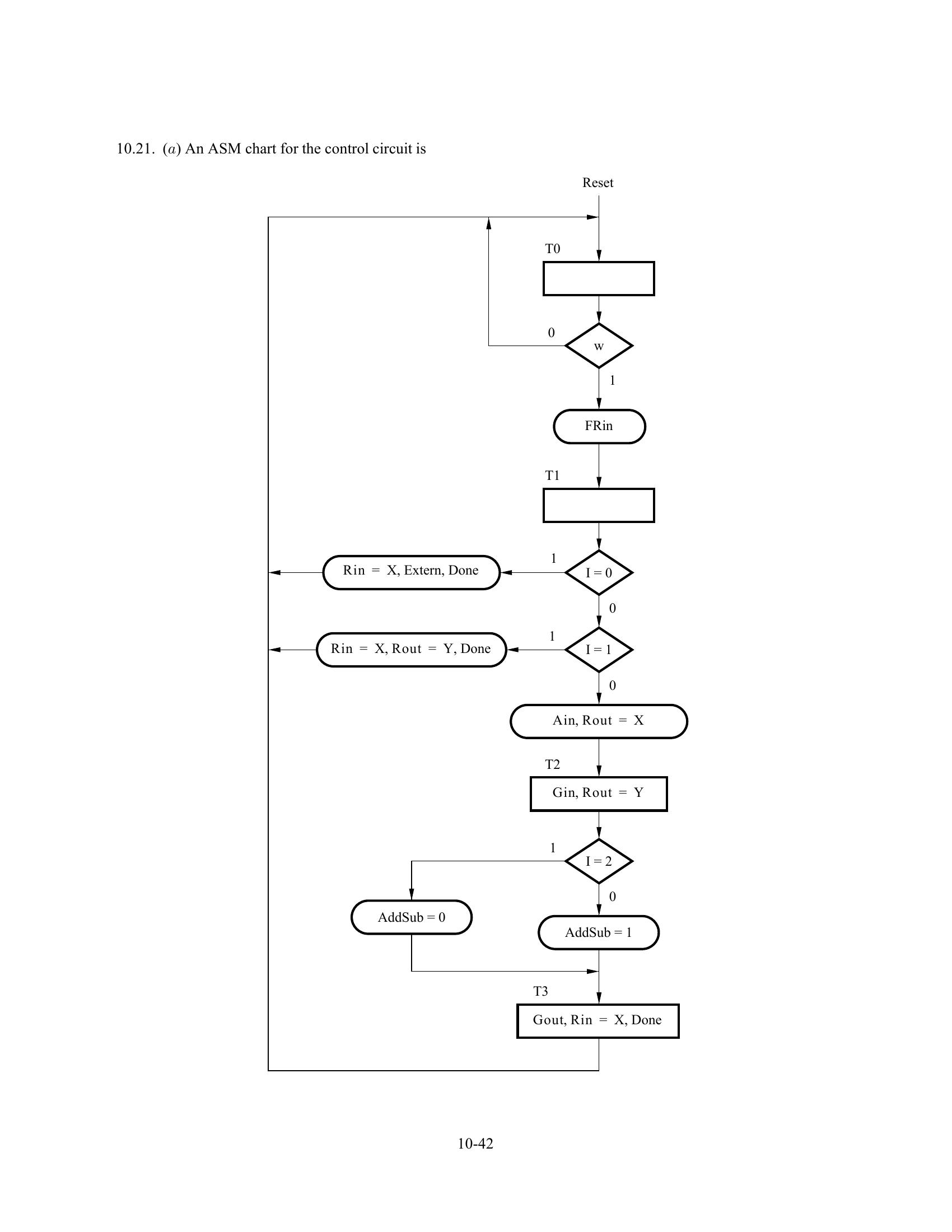
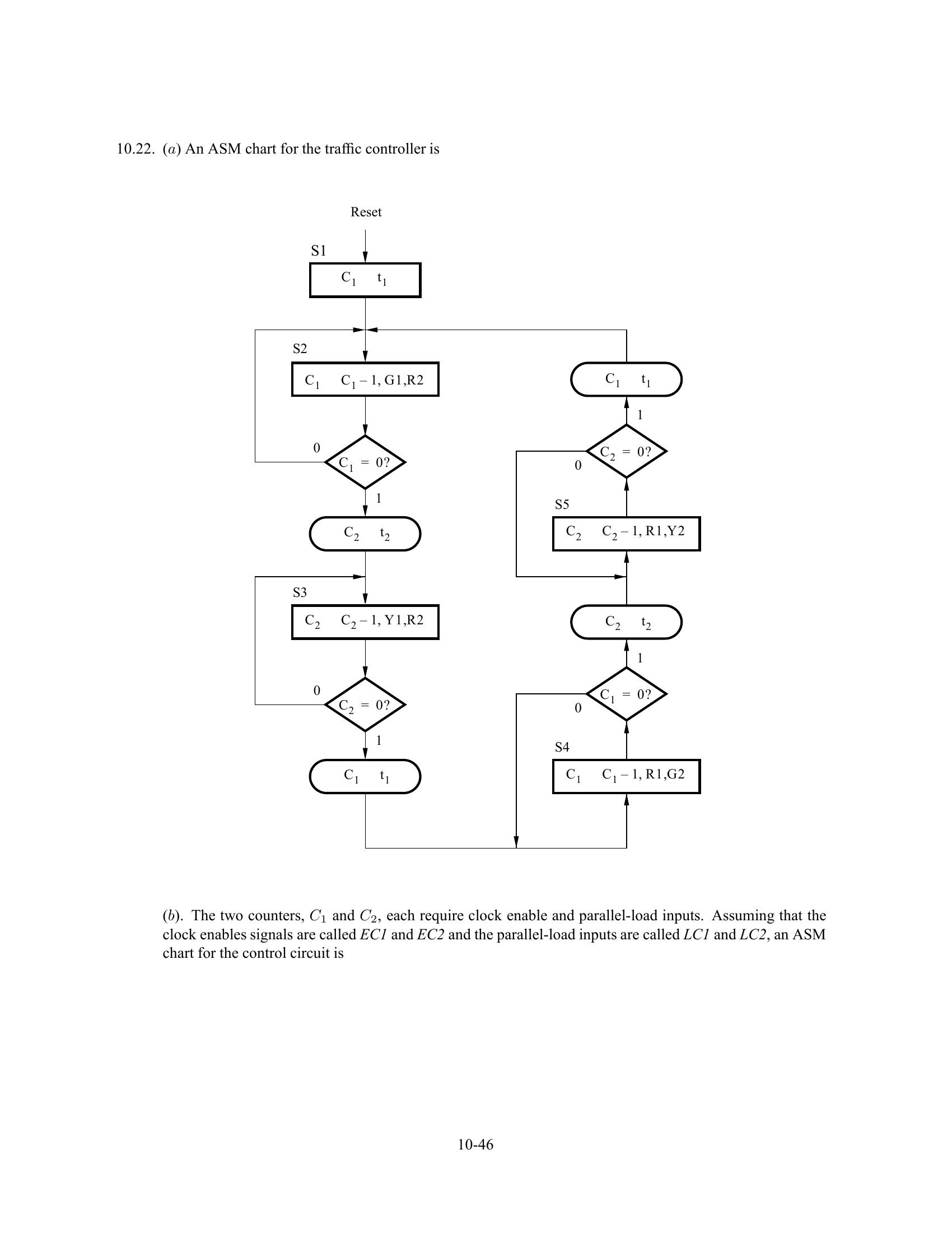
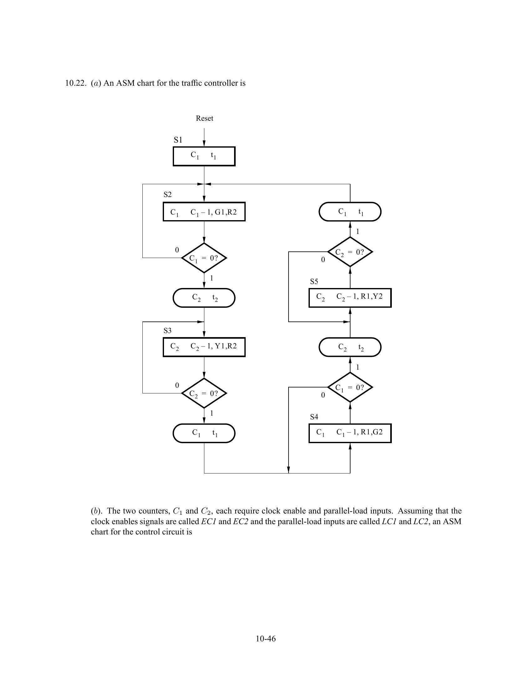
Solution manual to Fundamentals of digital logic with verilog design (Chapter 10)
GoldGiver 2020. 11. 13. 01:00Solution manual to Fundamentals of digital logic with verilog design (Chapter 10)


















































'Solution Manuals > Digital logic with verilog design' 카테고리의 다른 글
Comments